关灯
收起左侧

22年暨大803西方经济学考研秘笈!值得你入手!

0
回复
2116
查看
[复制链接]
发表于 2021-7-29 18:12:17 | 显示全部楼层 |阅读模式
 
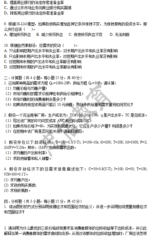
2021年暨南大学803西方经济学初试真题公布!之后忠信教育小编将陆续发布其他专业真题,敬请关注!//


《803考研真题》





据不完全统计,忠信教育资料命中以下初试题目


   单选题:三级价格歧知识点


   

单选题:垄断竞争厂商均衡点



单选题:优策略均衡与纳什均衡


   

单选题:通货膨胀率


     

单选题:IS-LM模型


     

单选题:总需求的变动


   

计算题:市场均衡


   

计算题:可变成本AVC、边际成本MC


     

计算题:购买乘数




计算题:税收乘数



分析题:规模经济



分析题:范围经济



分析题:三级价格歧视



回复

使用道具 举报

 
您需要登录后才可以回帖 登录 | 立即注册

本版积分规则

关闭

站长推荐上一条 /2 下一条



关注我们:微信订阅号

官方微信

APP下载

公司服务热线:

15302378296

公司地址:广州市天河区五山路141号尚德大厦A座2115室(离暨南大学西门480米)

运营中心:广州市天河区五山路141号尚德大厦A座2115室(离暨南大学西门480米)

邮编:510630 Email:jnukaoyan@foxmail.com

Copyright   ©2015-2016  暨大考研论坛技术支持:考研粤     ( 粤ICP备2022125255号 )